Mylio SecureCloud

How I designed the onboarding for a photo app’s first cloud service, contributing to a 25% increase in revenue.

Duration

April to July 2024 (4 months)

Platform

Desktop / Mobile App / Website

My Role

UX Designer

A Privacy-First Business Model

Mylio Photos is a photo management app that connects all of a person’s photo devices into a single, cohesive library. With storage options that operate independently of the cloud, Mylio has built its business model around privacy, attracting a strong user base seeking an alternative to conventional cloud storage services.

For users who prefer cloud storage, Mylio also supports third-party cloud services as a backup or secondary storage option. However, many of these services do not guarantee privacy or protection from unauthorized use, such as AI training on personal data.

In August 2024, Mylio introduced SecureCloud—a proprietary cloud service with built-in file encryption, offering unlimited storage while maintaining the brand’s core promise of privacy. SecureCloud was an exciting development for both Mylio and its users, creating a new revenue stream for the company while providing customers with a secure and trusted cloud storage solution.

Scope: Working with Time Constraints

As the lead UX designer for SecureCloud’s onboarding, I led the end-to-end design of all user flows. Since SecureCloud was a highly requested and long-awaited feature, the production timeline was streamlined to meet demand. I had just three months to design the entire experience from concept to completion, ensuring the onboarding process effectively guided users through the upsell journey while promoting the new service in a clear, engaging, and concise way.

Challenges: App & Web User Flows

In addition to the time constraints, the in-app onboarding design process introduced lots of moving pieces, primarily:

  1. Fixing the original workflow for Mylio Drive (a cloud-adjacent service that would serve as a stepping stone to introducing SecureCloud), which had some issues.

  2. Accounting for and providing unique workflows for users of many different membership levels.

  3. Designing the website-based portion of the workflow that handles tiered pricing, incremental storage increases, and options for virtually unlimited storage.

Research Methods

  • Competitive research: of course, I had to compare the user experience that users currently had with third party cloud services, such as Google Cloud and OneDrive.

  • Mylio User Forums: for user feedback and opinions on similar features

  • Unmoderated usability tests: in various stages of the design, we conducted usability tests on a small sample of impartial audiences. I also worked closely with a researcher to craft the content of various dialog based on their findings.

Design Iteration

Mylio Drive: Privacy and Dark Patterns

Before the launch of SecureCloud, the closest thing that Mylio had to a cloud service was a feature called Mylio Drive. Mylio Drive encrypted and stored the user’s photo library online – however, it only had the capacity to support lower, or “optimized” quality versions of the files. For full quality file storage, users would have to look elsewhere.

For some users, Mylio Drive was an appealing benefit, enabling easy and private access to their entire photo library across all devices. However, for those who preferred to opt out due to privacy concerns, the onboarding process presented a noticeable issue; it did not clearly offer an option to decline Mylio Drive, leading to user frustration.

“I hate feeling like software managed to trick me into doing something I didn’t want. I felt like this was verging on dark pattern design.”

~Mylio user & forum participant

The absence of a close or cancel button creates the impression that activating Mylio Drive is mandatory.

To resolve this, I crafted a more balanced message, rather than one that steers users toward using the service. I labeled the buttons as “Do Not Enable” and “Enable”, and added a close button, which would allow the user to proceed without enabling the service.

This iteration addresses the “dark pattern” dilemma by using more direct language in the call-to-actions.

From Mylio Drive to Mylio Drive+

Mylio Drive+ is a version of Mylio Drive backed by SecureCloud storage – a super-powered Mylio Drive with superior storage capacity and the ability to hold videos as well as documents and full quality photos.


While working with the team’s UX researcher, I learned that some users were not familiar with the term “optimized quality”. In order to successfully promote SecureCloud, the upsells would have to briefly explain the difference between “optimized” and “original” and how accommodating the latter would be beneficial.

Earlier iteration of the Mylio Drive onboarding dialog next to observations made by the researcher (purple bubble).

From there, much of the writing process became a balancing act between attracting new users with this new feature without bombarding them with too much information.

The final design briefly but clearly explains the benefits of SecureCloud and how it works.

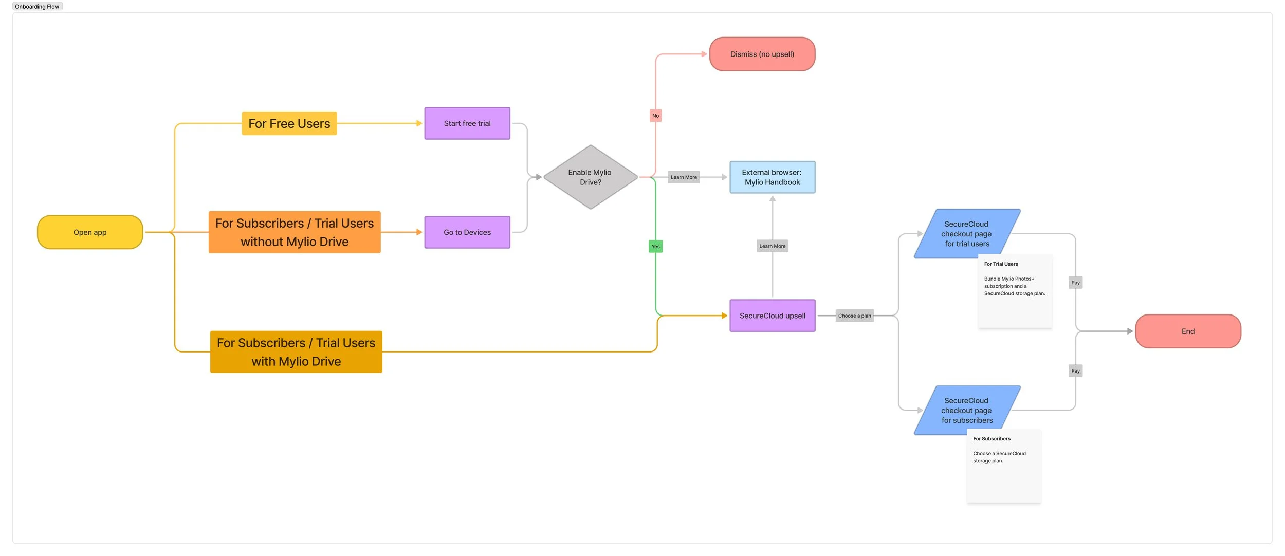
User Flow Paths According to Plan Type

The optional nature of Mylio Drive introduced an additional subset of users. Within each tier, I needed to account for users who opted to use Mylio Drive versus those who did not. Additionally, the differing billing structures between delayed-purchase trial users and expired-trial users added another layer of complexity, creating more pathways to consider and navigate.

Types of users:

  1. Free users

  2. Fastspring trial users (delayed purchase) vs. in-app trial users

  3. Trial users without Mylio Drive

  4. Trial users with Mylio Drive

  5. Subscribers without Mylio Drive

  6. Subscribers with Mylio Drive

Below is the outcome of the various user flow paths according to the plan type of the user. If the user chooses to opt out of Mylio Drive, no upsells for SecureCloud will be shown to them unless they change their mind and decide to activate it.

The user flow is determined by a combination of the user’s subscriber status, and whether or not they opt out of Mylio Drive.

Below is an example of the diverging paths between a user who opts out of Mylio Drive versus one who wants to install it.

Once the user opts into Mylio Drive, they are shown an upsell message that explains the benefits of SecureCloud (if they opt out, they are not shown an upsell message).

Choosing a Storage Plan

The purchase journey continues onto the Mylio web account page, where the user would choose a storage plan for their Mylio Drive. In this stage of the design process, I worked with the team’s web developer to incorporate a tiered pricing model that accommodates unlimited storage.

From there, I also designed a flow for when the users wish to adjust their storage plans once purchased.

User can click on the + or - steppers to get to their desired storage plan. The buttons will be disabled or enabled depending on the user’s storage status (for example, a user would not be able to purchase a lower storage option if the size of their current photo library exceeds that amount).

Due to the tight timeline, design and development often happened in parallel. While this led to frequent back-and-forth—which some might find frustrating—I found it valuable. It gave me insight into the developer’s ideas, input, and practical considerations, ultimately strengthening the final product.

“She transformed complex requirements into intuitive, elegant solutions that both developers and users appreciated.”

~Travis, Mylio Web Developer

Outcome

The month of SecureCloud’s release showed a 24.48% increase in revenue.

Reflection: Effective Collaboration

This was a case study on effective collaboration. Although I was the sole designer, I was working with another member of the team every step of the way – a researcher, an app developer, and a web developer. Working with the researcher helped me to create informed, effective copy for the upsell messages. Working with the developers helped me bridge the gap between the needs of the user and the efficiency and capabilities of the developer. The communication at all stages helped build a stronger product.